首页
关于我们
集团简介
品牌溯源
品牌传承
发展历程
企业文化
企业荣誉
企业风采
旗下公司
天马国药
天马生物
拼乐多
产品中心
热销新品
保健食品
保健酒类
压片糖果
抑菌消毒
饮料饮品
中药饮片
固体饮料
膏滋产品
新闻资讯
集团新闻
行业动态
健康养生
院士工作站
院士工作站
知识产权
专利技术
招商加盟
加盟条件
加盟优势
加盟政策
加盟步骤
联系我们
联系我们
加入我们
在线留言
返回首页
集团新闻
行业动态
健康养生
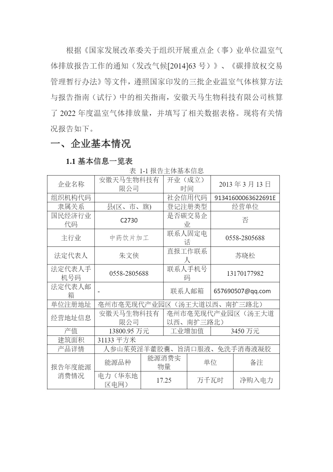
安徽天马生物科技有限公司2022 年度温室气体排放报告
来源:
|
作者:
斯力泰集团
|
发布时间:
2023-06-27
|
388
次浏览
|
分享到:
上一篇:
升旗忆初心 誓言铸忠诚——斯力泰集团党支......
下一篇:
安徽天马生物科技有限公司 企业社会责任报......